公告通知

您的当前位置: 首页 >> 公告通知 >> 正文 公告通知
关于第十五届“挑战杯”福建省大学生课外学术科技作品竞赛参赛送审作品的公示
作者: 点击数: 时间:2021/04/09 15:43

 

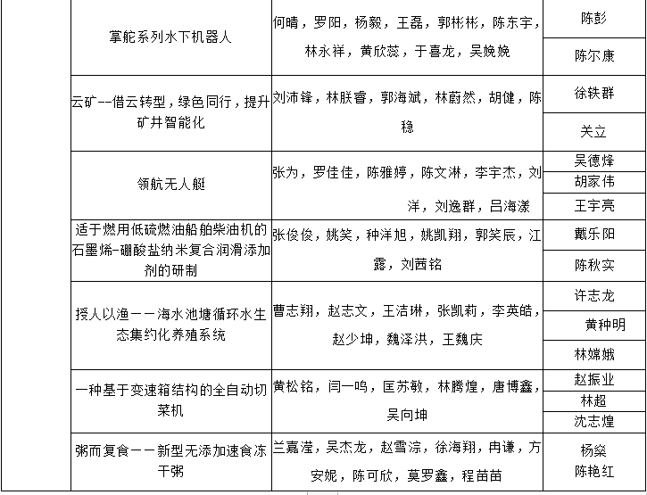
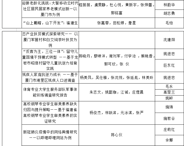
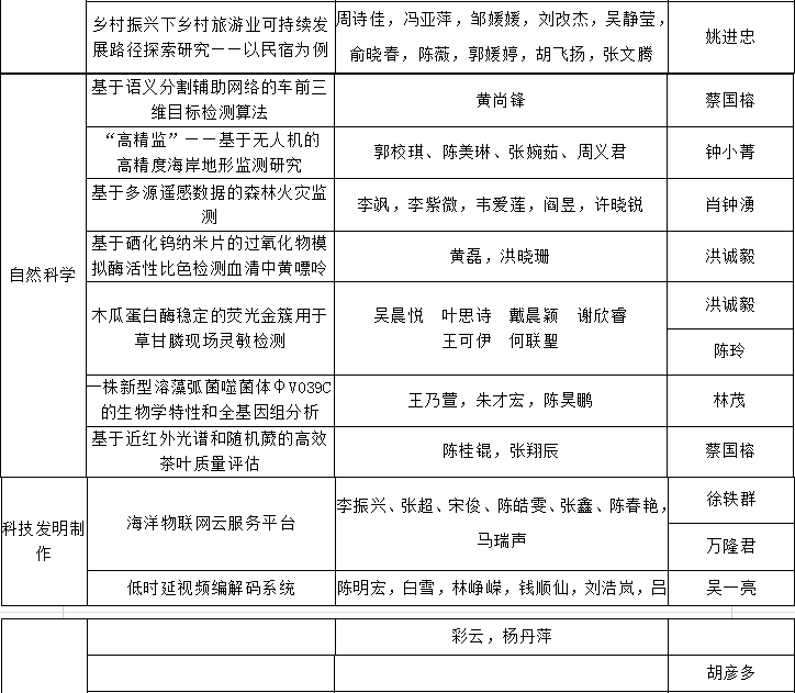
根据第十五届“挑战杯”福建省大学生课外学术科技作品竞赛资格及形式审查实施细则要求,现将我校31项拟报送省赛的参赛作品相关信息公示如下:


 

 

    公示时间:2021年4月9日——2021年4月13日

    广大师生若有异议,请于公示期内向校团委反映。

    联系电话:6181484 6180684

  共青团集美大学委员会

      2021年4月9日


 

地址:厦门集美银江路185号尚大楼1215    电话:0592-6181484  ©版权所有:共青团集美大学委员会